搜索
首页
关于中心
中心概况
内设机构
联系我们
新闻公告
最新动态
通知公告
预算/决算公开
人才评价
卫生专业技术资格考试
护士执业资格考试
卫生高级职称实践能力考试
公开招聘考试
职业技能鉴定
医用设备技能考评
医师资格
医师规培
人才服务
招聘公告
网络招聘系统
招聘会信息
人才交流
人才开发
党群建设
支部动态
党史教育
党纪党规
党风建设
法治宣传
支持服务
下载中心
卫考、护考证书补办
医师规培
医师规培
首页
医师规培
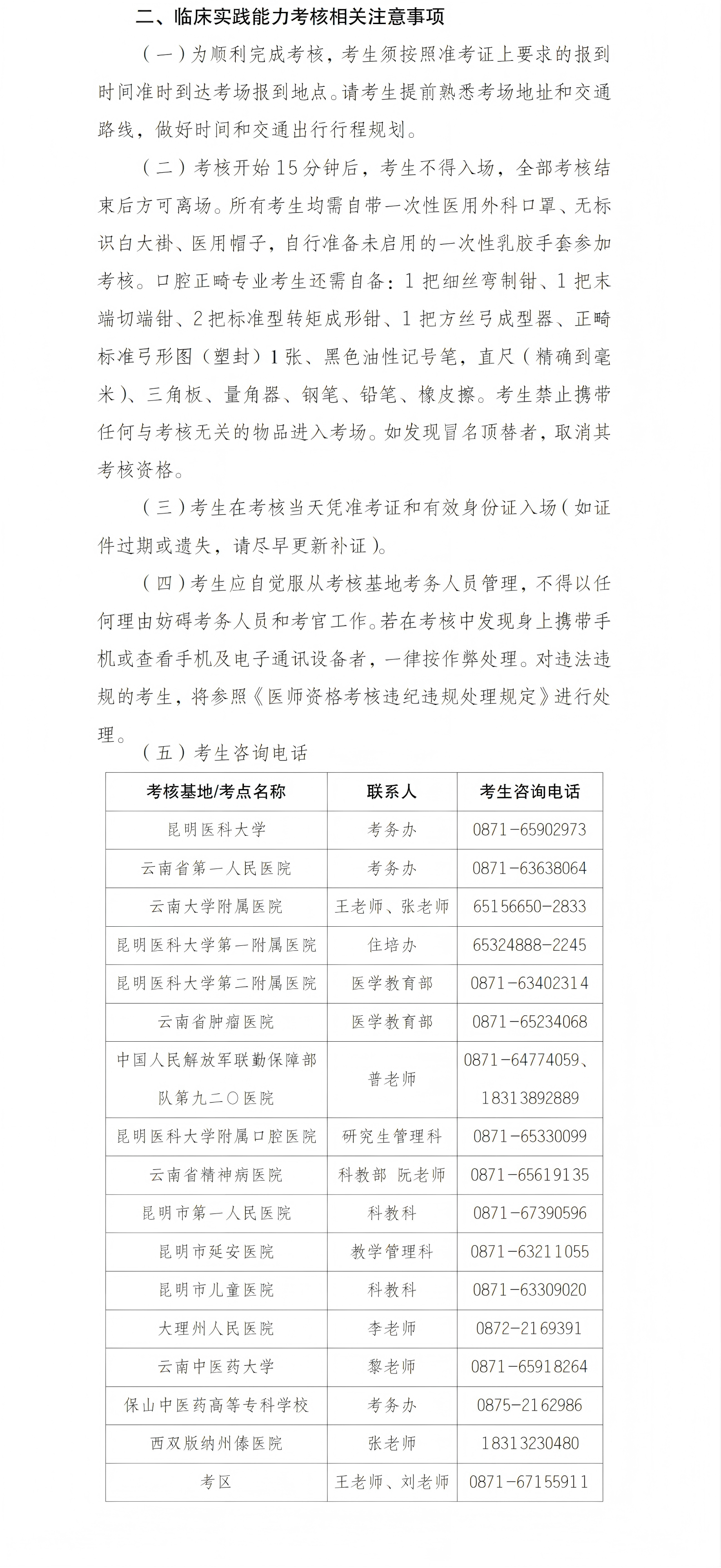
2026年云南省住院医师规范化培训和助理全科医生培训结业考核考生须知
时间:2026-04-28
文章来源:云南省卫生健康人才交流中心
阅读次数:11576
分享
上一篇
下一篇